For a complete list of publications, please visit
Google Scholar or ORCID

Milk IgA promotes symbionts and limits pathobionts in the early life gut

Katherine Donald*, Antonio Serapio-Palacios*, Tahereh Bozorgmehr, Mahebali Tabusi, B Brett Finlay. ISME J. 2025 Jan 2;19(1):wraf266. *These authors contributed equally to this study.

Secretory Immunoglobulin A (SIgA) is the dominant mucosal antibody and a key regulator of the gut microbiota. In early life, infants rely on breastmilk as their primary source of SIgA, but the role of milk-derived SIgA in early life microbiota colonization dynamics remains incompletely understood. Here, we show that species-specific SIgA in milk is antigen-inducible and discriminates between closely related but immunologically diverging microbes in the neonatal gut. More specifically, milk species-specific SIgA promotes colonization by an anti-inflammatory Escherichia coli strain while restricting the expansion of pro-inflammatory Proteus mirabilis. These findings uncover a dual role of maternal milk SIgA in actively sculpting the early life gut microbiota with species-level precision.

Type VI secretion systems of pathogenic and commensal bacteria mediate niche occupancy in the gut

Serapio-Palacios, A., Woodward, S.E., Vogt, S.L., Deng, W., Creus-Cuadros, A., Huus, K.E., Cirstea, M., Gerrie, M., Barcik, W., Yu, H., Finlay, B.B. (2022). Cell Reports, 39(4).

This study investigates the role of Type VI Secretion System (T6SS) in mediating bacterial competition within the gut microbiota. We demonstrated that both pathogenic and commensal Enterobacteraceae utilize the T6SS to compete for a niche and eliminate competitors. By deploying the T6SS, Citrobacter rodentium can directly target commensal E. coli, allowing the pathogen to colonize and cause desease

Enterohemorrhagic Escherichia coli responds to gut microbiota metabolites by altering metabolism and activating stress responses.

Vogt, S.L.*, Serapio-Palacios, A.*, Woodward, S.E., Santos, A.S., de Vries, S.P.W., Daigneault, M., Brandmeier L.V., Grant A.J., Maskell D.J., Allen-Vercoe E., Finlay, B.B. (2023) Gut microbes, 15(1), 2190303. *These authors contributed equally to this study. 

We investigated how Enterohemorrhagic Escherichia coli (EHEC) adapts to the presence of gut microbiota metabolites. Using RNA-Seq and Tn-Seq analyses, we found that EHEC adjusts its metabolism and activates stress responses when exposed to metabolites produced by a defined human gut microbiota consortium (MET-1). Specifically, EHEC upregulates genes involved in maintaining redox balance and downregulates biotin biosynthesis genes, reflecting the high biotin levels in the environment. Additionally, genes associated with envelope and oxidative stress responses are activated, indicating that EHEC perceives microbiota metabolites as stressors.

Microscopic images of cells highlighting uninfected cells, cells infected with EDL933, and cells with gene deletions showing differences in green fluorescent markings indicating genetic or infection status.

Human milk IgA promotes normal immune development by limiting Th17-inducing Erysipelatoclostridium ramosum in the infant gut

K. Donald, A. Serapio-Palacios, T. Bozorgmehr, M. Ma, M.A.I. Garcia, C. Petersen,P. Mandhane, P. Subbarao, T.J. Moraes, E. Simons, S. Turvey, M.B. Azad, & B.B. Finlay. (2025) Proc. Natl. Acad. Sci. U.S.A. 122 (28) e2501030122.

The infant gut microbiota plays a vital role in immune development. Secretory IgA (SIgA), the most abundant antibody in the gut, is a key modulator of microbiota composition throughout life. Maternal milk is the primary source of intestinal SIgA for the developing infant, but the ability of maternal milk SIgA to guide microbe-mediated immune imprinting remains poorly understood. Here, we characterize the microbiota reactivity of human milk SIgA, demonstrating relationships between maternal SIgA and infant gut microbiota composition. This leads to the identification and characterization of E. ramosum, a microbe that is controlled by milk SIgA and plays an important role in immune development worthy of further consideration in studies of allergy prevention at the maternal–infant interface.

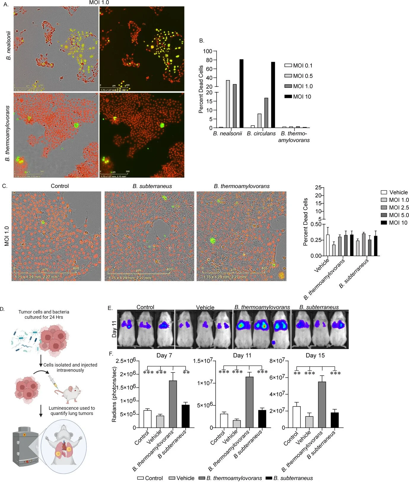
Identification of intratumoral bacteria that enhance breast tumor metastasis

Gerbec ZJ, Serapio-Palacios A, Metcalfe-Roach A, Krekhno Z, Bar-Yoseph H, Woodward SE, Pena-Díaz J, Nemirovsky O, Awrey S, Moreno SH, Beatty S, Kong E, Radisavljevic N, Cirstea M, Chafe S, McDonald PC, Aparicio S, Finlay BB, Dedhar S. (2025)mBio. 12;16(3):e0359524.

We identified specific intratumoral bacteria that promote breast cancer metastasis. Using murine models of metastatic and non-metastatic triple-negative breast cancer, we isolated and characterized bacteria from tumor tissues. One species, Bacillus thermoamylovorans, was found exclusively in metastatic tumors and was shown to increase the metastatic burden in vivo. Through co-culture experiments and metabolomic profiling, this bacterium was demonstrated to reprogram tumor cell metabolism and activate pro-metastatic pathways. This work provides a proof-of-concept that bacterial functional traits, not just taxonomy, can influence cancer progression, paving the way for novel microbiome-informed cancer therapies or diagnostics.

Scientific infographic displaying various experimental results involving bacteria, tumor cells, and animal testing. Parts include microscopic images of bacteria and cells, a bar graph of dead cell percentages, images of mice with tumor growth, and a diagram of tumor cell testing process.

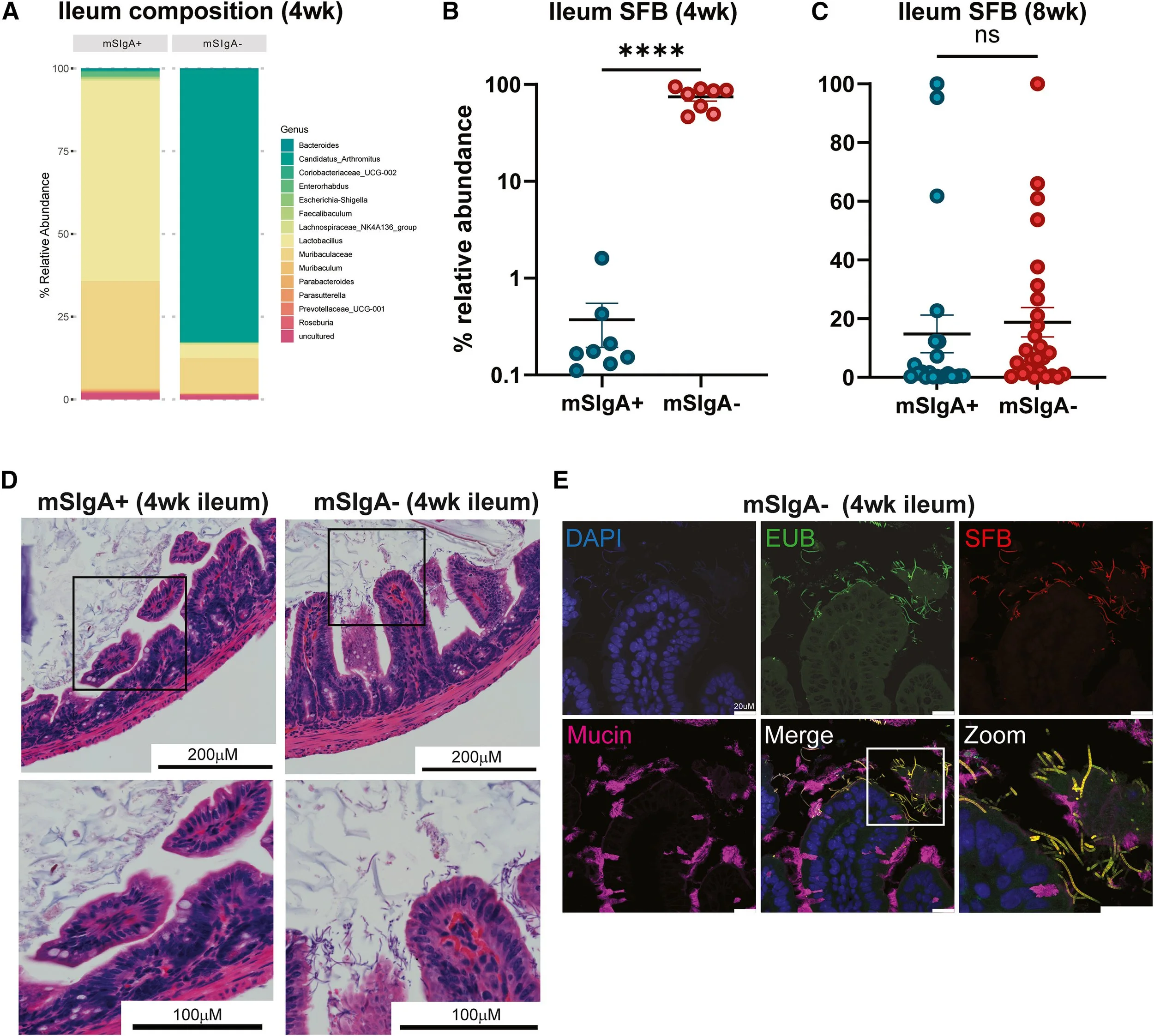
Secretory IgA in Breast Milk Protects against Asthma through Modulation of the Gut Microbiota.

Donald, K., Serapio-Palacios, A., Gerbec, Z.; Bozorgmehr, T., Holani, R., Cruz, A. R., Schnupf, P., Finlay, B. B. (2024) Cell Reports 2024, 43 (10).

We elucidate the protective role of maternal secretory immunoglobulin A (SIgA) in breast milk against the development of asthma in offspring. Using a mouse model, the researchers demonstrate that SIgA limits the colonization of segmented filamentous bacteria (SFB) in the neonatal small intestine. SFB is known to drive premature and elevated Th17 immune responses, which are associated with inflammation. By restricting SFB colonization, SIgA modulates early-life gut microbiota composition, leading to a balanced immune environment that reduces the risk of allergic airway inflammation. These findings highlight the significance of the gut-lung axis in asthma pathogenesis and underscore the importance of breastfeeding in shaping neonatal immunity.

Scientific data and images related to ileum composition and immune response in 4-week and 8-week samples. Panels include bar graphs showing relative abundance of bacteria, scatter plots comparing mSlgA+ and mSlgA- groups, microscopic images of ileum tissue with different staining, and fluorescent microscopy images showing DAPI, EUB, SFB, and mucin labeling with merged and zoomed-in views.